A közösségi média információs hadszínterei - nagyelemzés
Dezinformáció, propaganda és a magyar "Harcosok Klubja" jelenség nemzetközi kontextusban
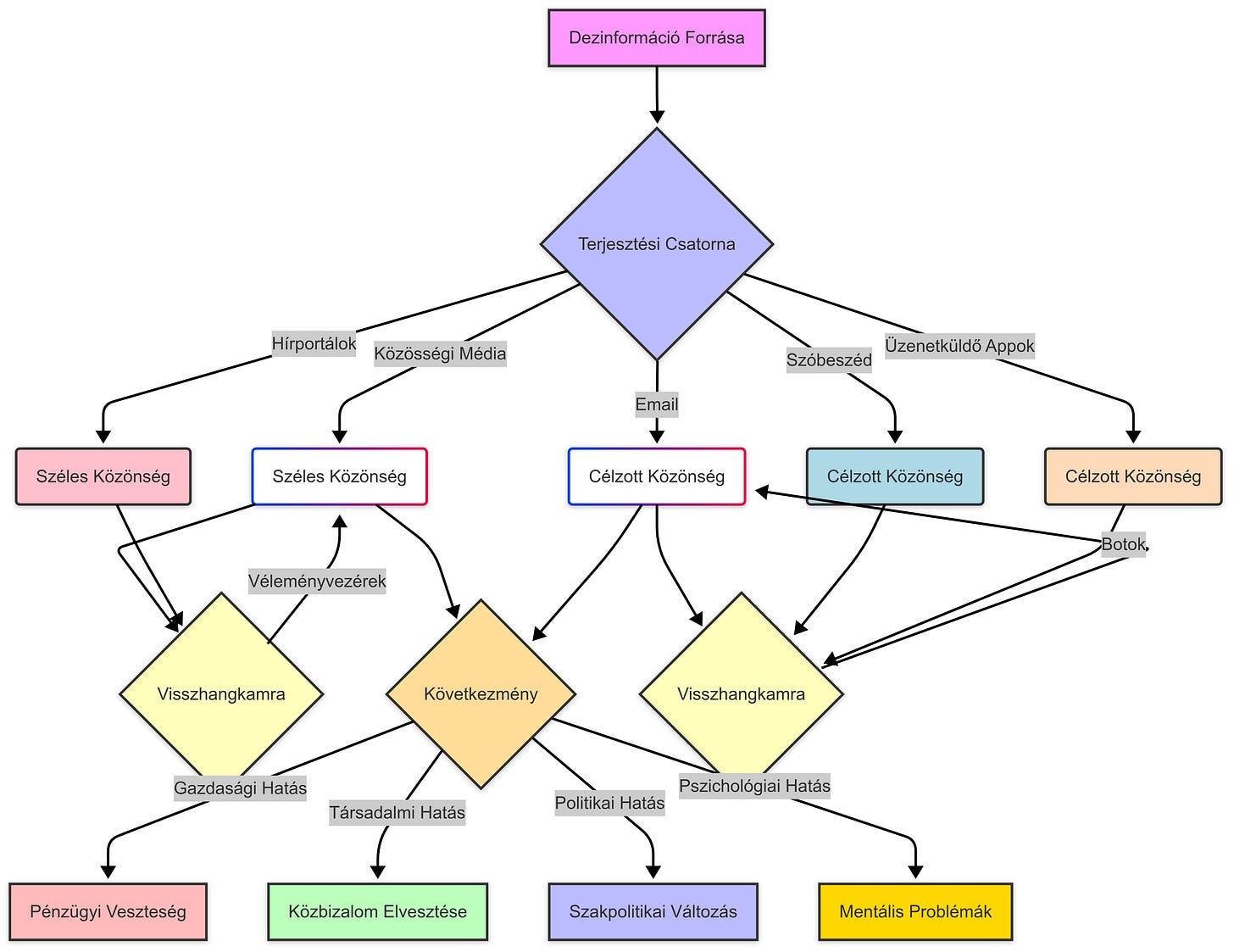
Az információs hadviselés, dezinformáció és propaganda kora a közösségi médiában
A 21. század információs környezetét alapvetően határozza meg a közösségi média térnyerése, amely az információáramlás és a véleményformálás elsődleges színterévé vált. Ez a digitális átalakulás új dimenziókat nyitott az információs hadviselés, a dezinformáció és a propagand…



